四、老年小组工作的活动设计技巧
活动安排是开展小组工作的一个重要环节,甚至可以说,许多老年小组工作的展开和继续下去,需要丰富多彩的活动的支持。因此,针对老年服务对象,设计具有针对性的活动,就成为老年小组工作的一个非常重要的环节。一般而言,活动可以分成两大类:
1.破冰活动破冰其实是一个隐喻,破冰用的破冰船就是专门为了破开冰封水道而设计的船只。在人际关系上,破冰活动就是用来应付彼此关系开始时的拘谨、陌生、紧张甚至冷漠,同时也希望带来温暖的气氛。所以,破冰活动亦被称为热身运动,它通常是较短、具有结构性的活动,只需要很少准备就可以开始进行。虽然,破冰活动常常被安排在小组聚会之前,但是,实际上,每当小组气氛凝固或出现冷场都可以使用。由此看来,破冰活动对于小组工作的开展至少有以下三个作用:第一,让成员互相介绍认识;第二,引导成员进入主题;第三,强化成员对小组聚会的投入和参与。
一般而言,一个良好的破冰活动应该具备如下一些要素:符合小组的需要及兴趣;重视过程多于结果;鼓励参与及分享;成员感到被接收及公平对待;通常会展现一个主题或要点;令人觉得有趣及富有挑战性;没有对错之分。
为了达成上述因素,带领小组成员的社会工作者就需要遵循一些破冰活动的要点,它们是:
(1)绝不能强迫成员参与任何一项活动,虽然工作员鼓励成员参与,但是个人应知道他们有权力拒绝参与令自己感到不安的活动;
(2)除非事先同意,所有活动中的成员个人资料应该保密;
(3)小组领袖或工作员是成员的重要榜样,他们积极参与,可以减少成员最初的拘谨或者恐惧,并愿意冒险;
(4)工作员在进行活动前,应考虑这些活动是否恰当,过分重复使用或太多使用活动,都会令成员感到刻意或造作,工作员应该记住,破冰活动只是工具,而不是最终目的;
(5)在破冰活动过程中,工作员也需要对成员及小组的发展保持敏锐的触觉,需要经常留意小组动力,如向心力、沟通、相互依靠等问题;
(6)工作员应该把破冰活动与小组主题及下一环节联系起来,因为破冰活动与主题可以无关,所以需要一个顺滑的转接总之,经验表明,破冰活动对小组工作最初的开展是有很大帮助的但限于篇幅,本节难以对一些简单易行的破冰活动及其规则予以介绍。
2.主题活动
大多数社会工作者都主张只有通过小组活动的精心设计配合,才能使小组生命的发展、小组工作的实施、小组任务的完成以及小组目标的达成得以实现。因为诚如台湾社会工作专家林万亿教授的论述,小组活动至少可以具有如下功能:
(1)提供人际接触;
(2)汇集对小组成员有用的资料;
(3)通过小组活动中的预演为未来的社会生活做准备;
(4)容许偏差行为的存在以达成小组内成员的自我开放;
(5)导入小组成员平时深藏的感受领域以供全体成员的讨论和分享。
总之,在小组过程中只要领导者事先悉心设计,其每一项活动往往能得到预期的效果。那么,哪些活动类型常常被老年社会工作者采用呢?
(1)配对或三人组讨论。即将成员两两配对或以三人为一组进行问题讨论。它的最大优点是成员可以自由地交谈,经过这种过程的多次反复训练之后,当成员回到小团体或大团体之后,会比较拥有信心在大众面前发表意见或分享感受。
(2)书写。工作员要求成员用书写的方式来表达他们的观念和想法。如使用“语句完成活动”,借由成员所填写的语句来投射出成员对某些主题或论点的信念与想法,这个活动往往可以帮助成员将注意力及讨论重点聚焦,也能引发成员的兴趣与活力,是书写活动中最有用的形式之一。其他的书写活动还有:列项活动,写日记等方式。
(3)肢体移动。是以肢体活动的方式来表达某些主题或思想,通过肢体活动让成员互相体会信任别人或被别人拒绝的感受反应。
(4)美术与工艺技能的使用。工作员要求成员画出一幅能代表自己个性、嗜好或人格特点的“自我画像”,并且可以用任何线条、图案、颜色或象征来表达。凭借这张简单的美术作品,能够投射反映出成员的某些人格特质或想法。
(5)一般阅读活动。由工作员提供某一主题的阅读资料,再引导成员作深人的讨论。只要阅读资料合宜和适切,一般都能引发热烈的讨论。
(6)回馈活动。该活动主要是在协助小组工作员及成员能分享彼此的感受和想法。例如,让成员彼此分享他们对对方的第一印象活动;给予对方正向回馈的“优点轰炸”活动,等等。它们对小组凝聚力具有极大的提升作用。
(7)道德两难情境活动。该活动的设计主要是在帮助成员去体验和认识每个人拥有的不同思想观念、价值看法;训练成员如何表达自己的意见,学习如何尊重别人的想法;在两难的故事情境中,如何作最有利于团体又符合社会正义的抉择安排。
(8)幻想活动。该活动是借助成员的想象力把自己的一些思想、感觉予以形象化,再引导成员作进一步经验幻想的讨论。例如:如果想象我是一种动物,我会希望是哪一种动物?为什么?一般而言,幻想可以帮助成员更清楚地了解自己的感觉、愿望、怀疑与害怕的情绪。
(9)绕圈发言。这类活动可以帮助工作员在很短的时间内,针对一个主题广泛地收集到成员的意见和看法。由于绕圈活动的进行是一个接一个地表达意见,所以无形地会刺激成员在思想上不得不做出比较深入的探索。
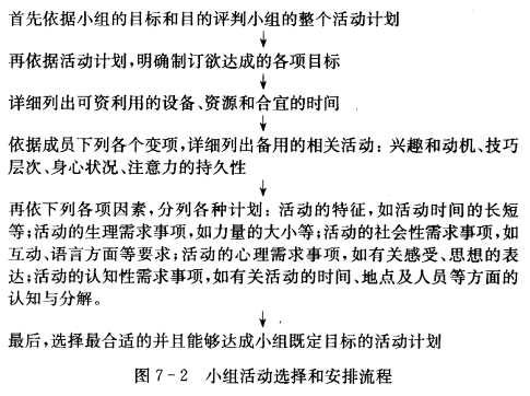
(10)小组决策。该类活动的设计主要是在引导成员如何群策群力、共同解决小组的问题,其探讨的主题,主要以与小组合作、小组思考、小组讨论、小组竞赛等方面有关的训练活动为主除了上述类型外,还有一些活动,如:接触活动、经验性活动、信任活动以及创造性道具使用活动,等等,都可以供我们在开展老年小组工作时酌情采纳。当然,这里的“酌情”十分重要。换而言之,活动的安排一定要考虑其适切性以及天、地、时、事、物等主客观影响因素通常情况下,为了使老年小组工作能更好地达成目标,所选择的小组活动可以依据以下的流程来进行,见图7-2。

需要重视的是,由于老年人的年龄以及生理、心理特点明显不同于青少年,因此,老年小组工作的活动设计以及技巧运用必须注意以下几点
①摈弃批判的态度而多接纳老年案主;
②相信老年人能够改变;
③小组活动正式开始之前,工作员应该充分了解参加小组的老年人的需要、期望及兴趣,在充分的沟通前提下事先与老年组员建立初步的良好关系;
④每次小组聚会,工作员要预先准备好活动内容和所需物资,并用示范的方式具体及简单地教老年组员如何参与;
⑤每次聚会最后,工作员要多用启发的方式协助老年人把参与活动的感受表述出来,并把这些体会与小组宗旨联结起来,加速老年人对小组的认同;
⑥工作员对老年人要多用称赞的技巧,以鼓励他们的自信心和参与小组的积极性;
⑦小组聚会切忌选用过于复杂和抽象游戏或程序,以免对老年人造成负面效果
⑧工作员要妥适地处理好小组活动结束老人临别时的情绪问题,否则老年人会产生一种被遗弃的感觉。一个好的处理方式是,让老年组员在较早的阶段就知道结束的一天终将来临,然后,把最后次活动安排成一次有意义的结束聚会,如茶会、旅行等,让全体老年组员共享小组完毕之成长。当然,工作员也可鼓励老年组员参与小组以外的活动,使他们能够从其他资源满足需要。工作员还可以安排跟进聚会。

