-
1 课程视频
-
2 章节测验
-
3 参考资料
-
4 教学设计
第五章:图文设计与编排
第一节:路径与形状命令
学习重点★★★★★
■ 掌握钢笔工具组的应用方法
■ 熟悉形状命令组的基本用法
学习难点★★★★
■ 路径与选区的转换
■ 路径与形状的转换
知识点:
(1)钢笔工具组;
(2)路径面板;
(3)形状工具组;
(4)路径与形状转换。
(1)钢笔工具组
钢笔工具组包括钢笔工具、自由钢笔工具、添加描点工具、删除描点工具和转换点工具五个子命令,主要作用是与其它工具一起实现对路径的创建及优化操作。路径选择工具组包括路径选择工具和直接选择工具两个子命令,主要作用是完成对路径的选择和修改工作。本节内容的学习重点为钢笔工具组的应用;难点为路径生成选区和自由钢笔工具的设置。
学习内容:钢笔工具;自由钢笔工具;添加描点工具;删除描点工具;转换点工具
(2)路径面板
路径面板命令主要作用是对路径进行创建及转换操作,包括路径与选区、选区与蒙版、选区与路径、路径与描边、路径与填充的转换应用等。本节内容的学习重点为工作路径转换应用;难点为灵活选择不同的路径转换方式。
学习内容:路径选择工具;直接选择工具;路径面板
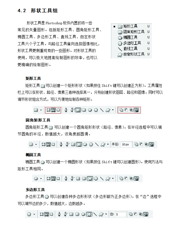
(3)形状工具组
形状工具组包括矩形工具、圆角矩形工具、椭圆工具、多边形工具、直线工具、自定形状工具六个子命令,主要作用是创建矢量的图形形状。本节内容的学习重点为形状工具的操作方法;难点为形状命令的综合应用。
学习内容:矩形工具;圆角矩形工具;椭圆工具;多边形工具;直线工具;自定形状工具
(4)路径与形状转换
路径与形状转换命令是通过工具属性栏的系统设置来实现形状、路径和像素的相互转换,从而搭建起位图和矢量图转换的桥梁。本节内容的学习重点为路径与形状转换设定;难点为能够根据画面需求进行灵活应用。
学习内容:形状路径转换;形状像素转换;路径选区转换
在Photoshop中选区是指为局部编辑对象而建立的虚拟区域,用于对位图进行选取操作,通常用空心虚线表示。路径是指使用贝赛尔曲线所构成的一段闭合或者开放的虚拟矢量曲线段,用于对文字和图形进行指向,通常用实线段表示。形状是指用矢量形式来保存图形的外观信息,用于绘制矢量图形,通常用实心体表示。选区路径形状关系紧密,一方面可以通过路径面板来实现选区和路径的相互转换,另一方面可以通过形状图层来实现路径和形状的转换,从而搭建起一条以路径为中心,选区与形状为载体的位图和矢量图的转换平台。
知识拓展:大学生当立志图强
动画-选区路径形状












