利用水生生物监测断面的布设
上一节
下一节
水生生物监测断面布设的原则
采样




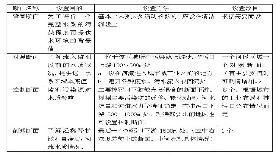
河流监测断面的设置
湖泊水库监测断面的设置
水质检测方案制定(供参考)
目录
水生生物监测断面布设的原则
采样




河流监测断面的设置
湖泊水库监测断面的设置
水质检测方案制定(供参考)