成本最小化
上一节
下一节
本章学习目的:了解追求成本最小化的原因及方法。
本章学习需要达到的目标:能推导短期和长期的成本函数,能描述规模报酬和平均成本之间的关系。
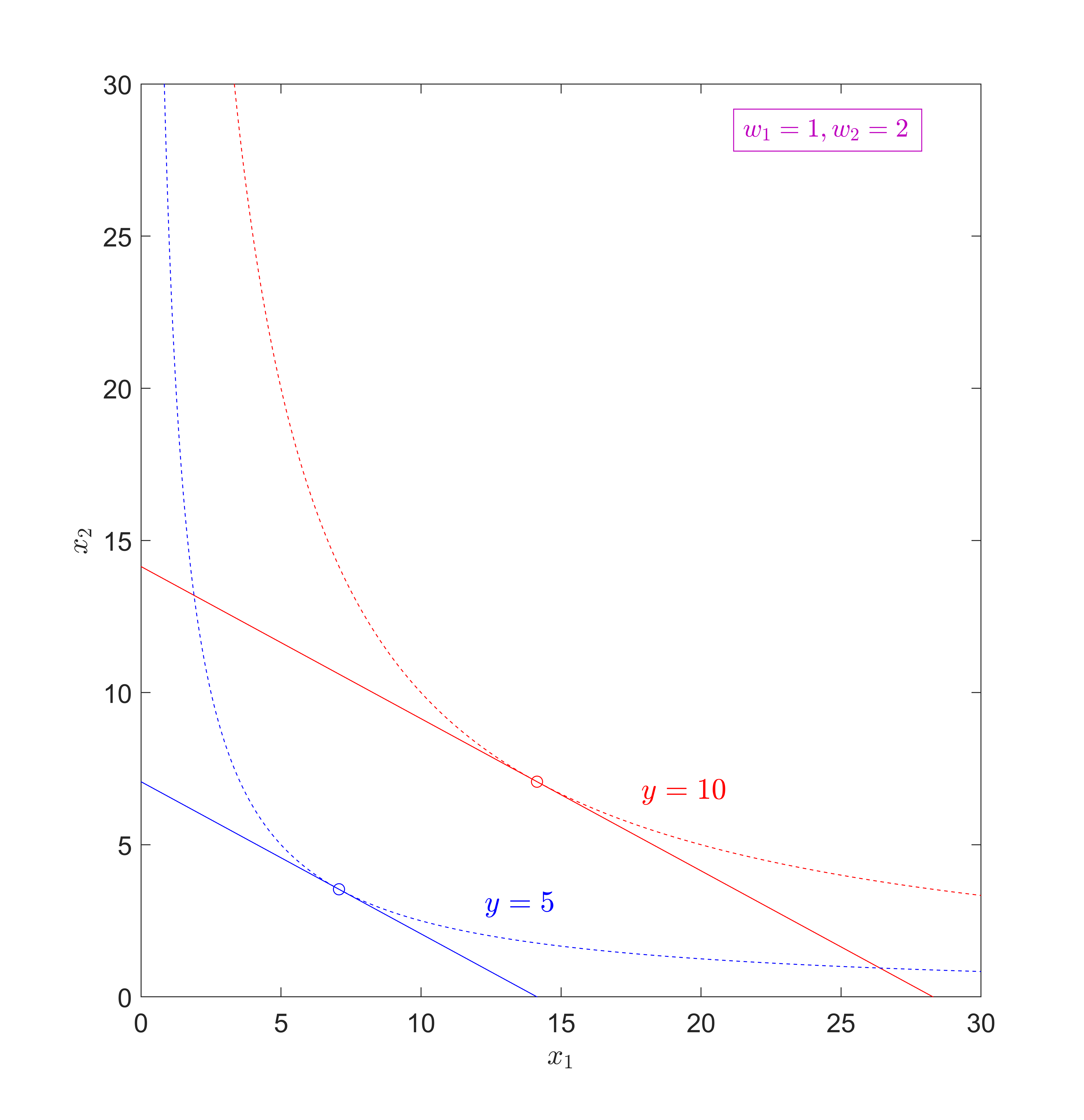
课下实践:利用Matlab指令plot绘制成本最小化的示意图

学习测评:通过Matlab作图改变参数理解成本最小化的优化过程。
目录

学习测评:通过Matlab作图改变参数理解成本最小化的优化过程。