行业知识 某电商企业采购流程
上一节
下一节
行业知识 某电商企业采购流程
某电商企业采购流程
源自:人人都是产品经理
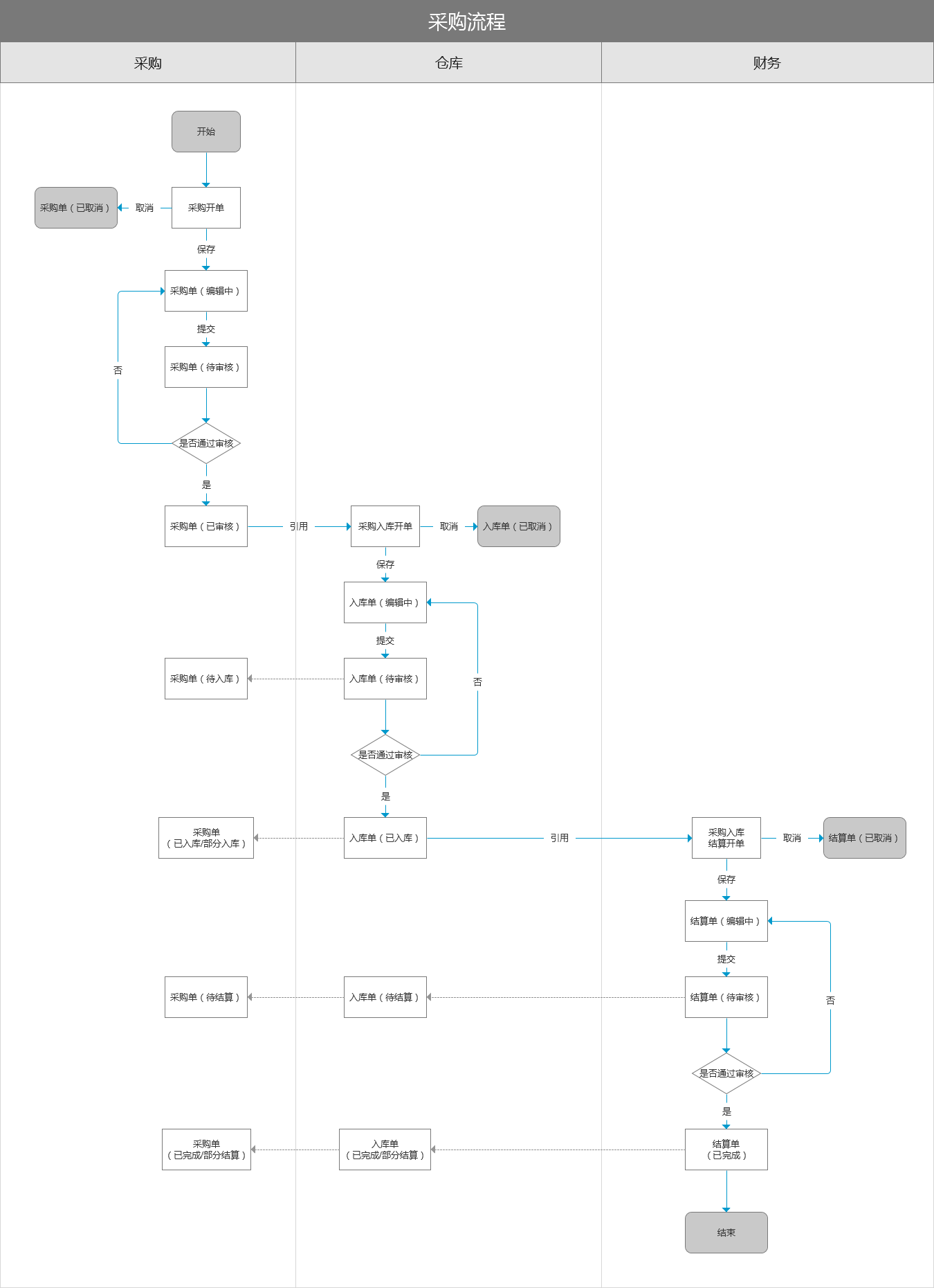
某电商企业采购流程如图1所示,具体步骤为:
业务部门、或者采购人员、或者根据系统的采购建议生成采购单,并把采购单提交审核
采购主管或者相关人员对采购单的进行审核,如果审核不通过,需要重新编辑提交
如果采购单金额超过一定数额,必要时候可以进行财务审核
采购单审核通过后,根据采购单的信息,供应商配货到仓库
仓库根据审核通过的采购单,创建采购入库单,采购入库单可以根据实际情况选择采购单中的某个或者某几个商品,并且填写实际入库数量
仓库对采购入库单进行验货、入库、配货、上架等仓库操作(这些属于库存管理内容,之后会具体说),同时采购单状态变化
财务根据采购入库单,根据供应商的结算类型(币种、付款比例、账期时间、是否开票等),创建结算单
财务把采购单里面全部的商品都结算完毕后,采购单自动变成已完成状态,采购流程结束

图1 某电商企业采购流程

