直播课表
上一节
下一节
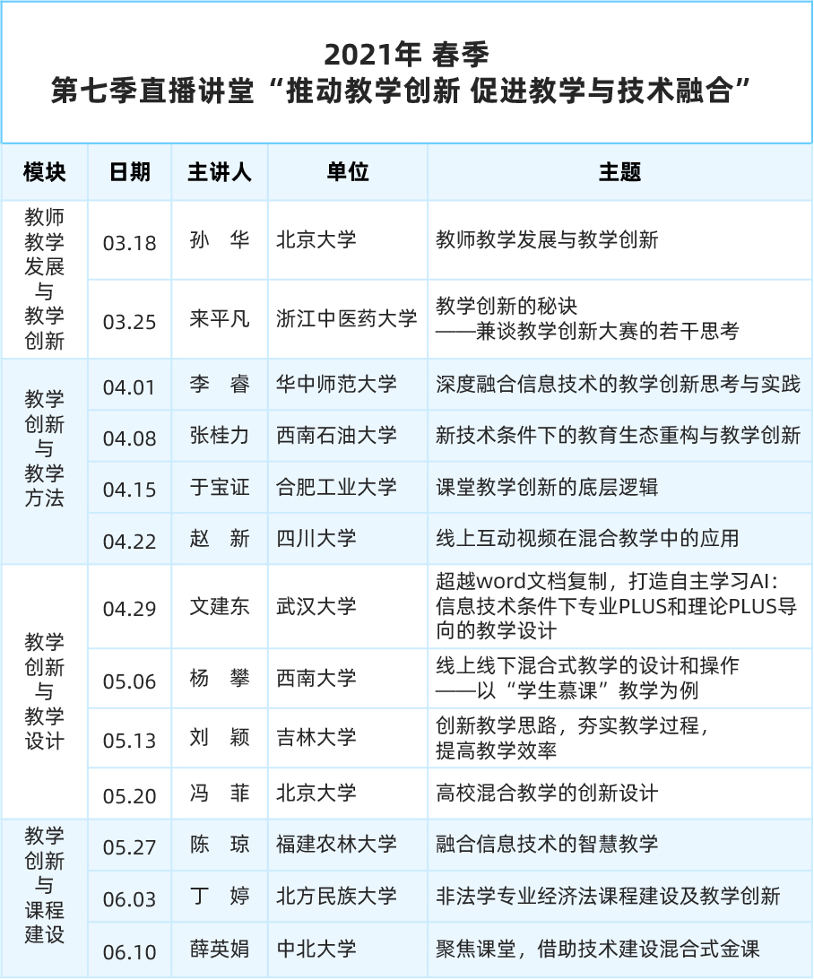
超星教发第七季直播讲堂将于2021年3月18日与大家见面。
本季直播围绕“教学创新”大主题,共设13期分享,来自国内知名高校的13位专家学者,在教师教学发展、教学方法、教学设计、课程建设等方面,与教师分享如何运用先进的教学理念,优化教学目标,设计教学内容,创新教学方法,优化课程建设,通过教学改革促进学习革命;引导教师提升现代信息技术与教育教学相融合的能力,将信息技术灵活运用到教育教学中,推动信息化手段服务高校教育教学。


