电子电路设计

李海铭、陈永昕

目录

  • 1 项目1 单片机最小系统设计
    • 1.1 课程概述
    • 1.2 单片机最小系统相关知识介绍
      • 1.2.1 单片机概述
      • 1.2.2 STC12C5A60S2单片机介绍
      • 1.2.3 单片机最小系统介绍
    • 1.3 单片机最小系统原理图绘制
      • 1.3.1 DXP软件介绍
      • 1.3.2 单片机最小系统外围电路绘制
      • 1.3.3 单片机原理图图库文件创建
    • 1.4 单片机最小系统硬件电路设计
  • 2 项目2 流水灯控制系统设计
    • 2.1 流水灯控制系统相关知识介绍
    • 2.2 流水灯控制系统原理图绘制
    • 2.3 流水灯控制系统硬件电路设计
    • 2.4 流水灯控制系统程序设计
      • 2.4.1 C语言程序设计介绍
      • 2.4.2 Keil软件基本操作介绍
      • 2.4.3 点亮一个LED
      • 2.4.4 stc-isp使用方法
      • 2.4.5 1位LED闪烁程序设计
      • 2.4.6 流水灯程序设计
  • 3 抢答器控制系统设计
    • 3.1 抢答器控制系统相关知识介绍
    • 3.2 抢答器控制系统原理图绘制
    • 3.3 抢答器控制系统印制电路板设计
      • 3.3.1 印制电路板介绍
      • 3.3.2 PCB库文件设计
      • 3.3.3 抢答器控制系统印制电路板设计
    • 3.4 抢答器控制系统硬件电路设计
    • 3.5 抢答器控制系统程序设计
      • 3.5.1 按键控制LED程序设计
      • 3.5.2 按键控制蜂鸣器程序设计
      • 3.5.3 抢答器控制系统程序设计
  • 4 超声波测距控制系统设计
    • 4.1 超声波测距控制系统相关知识介绍
      • 4.1.1 超声波测距传感器介绍
      • 4.1.2 四位一体数码管介绍
    • 4.2 超声波测距控制系统原理图绘制
    • 4.3 超声波测距控制系统印制电路设计
      • 4.3.1 超声波测距控制系统PCB封装设计
      • 4.3.2 超声波测距控制系统PCB设计
    • 4.4 超声波测距控制系统硬件电路设计
    • 4.5 超声波测距控制系统程序设计
      • 4.5.1 数码管编码介绍
      • 4.5.2 数码管静态数字显示程序设计
      • 4.5.3 数码管动态数字显示程序设计
      • 4.5.4 超声波测距程序设计
      • 4.5.5 超声波测距显示程序设计
    • 4.6 知识拓展
      • 4.6.1 数码管
      • 4.6.2 LED点阵
      • 4.6.3 OLED
  • 5 恒温控制系统设计
    • 5.1 恒温控控制系统组成介绍
      • 5.1.1 恒温控制系统组成
      • 5.1.2 热敏电阻测温原理
      • 5.1.3 继电器模块调试
        • 5.1.3.1 直流风扇与继电器模块联合调试
        • 5.1.3.2 加热片与继电器模块联合调试
    • 5.2 恒温控制系统原理图绘制
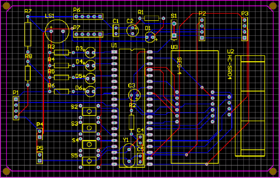
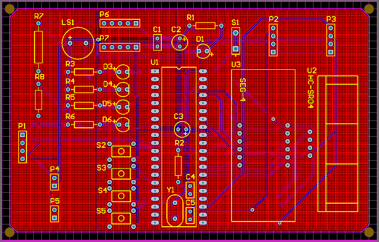
    • 5.3 恒温控制系统印制电路板绘制
      • 5.3.1 PCB电路板设计
    • 5.4 恒温控制系统硬件电路设计
    • 5.5 恒温控制系统程序设计
      • 5.5.1 串行通信
      • 5.5.2 AD转换
      • 5.5.3 数码管温度显示
      • 5.5.4 恒温控制系统综合调试(一)
      • 5.5.5 恒温控制系统综合调试(二)
    • 5.6 知识拓展
      • 5.6.1 数字式温度传感器DS18B20
        • 5.6.1.1 数码管显示温度
        • 5.6.1.2 OLED结合DS18B20模拟恒温控制
      • 5.6.2 立创EDA电路板图设计应用
  • 6 参考学习资料-软件应用操作教学
    • 6.1 KEIL软件基本使用操作教程
      • 6.1.1 KEIL软件安装教程
      • 6.1.2 51单片机程序创建工程文件
      • 6.1.3 编译程序生成HEX文件
    • 6.2 Proteus软件使用教程
      • 6.2.1 软件安装
      • 6.2.2 工程创建及保存
      • 6.2.3 基本操作及仿真过程
  • 7 实训
    • 7.1 项目一 数字电压表
      • 7.1.1 任务要求
      • 7.1.2 任务一 资料检索任务
      • 7.1.3 任务二 proteus软件的使用
        • 7.1.3.1 Proteus8.9安装
      • 7.1.4 任务三 Proteus软件单片机AD转换功能实训
      • 7.1.5 任务四 Proteus电压表仿真调试
      • 7.1.6 任务五 拓展任务-LCD1602显示测量电压
      • 7.1.7 实训报告
恒温控制系统印制电路板绘制
  • 1
  • 2