体育比赛的赛程编排(第十八次课)
上一节
下一节
体育竞赛的赛程
体育竞赛的秩序册
秩序册的主要组成:
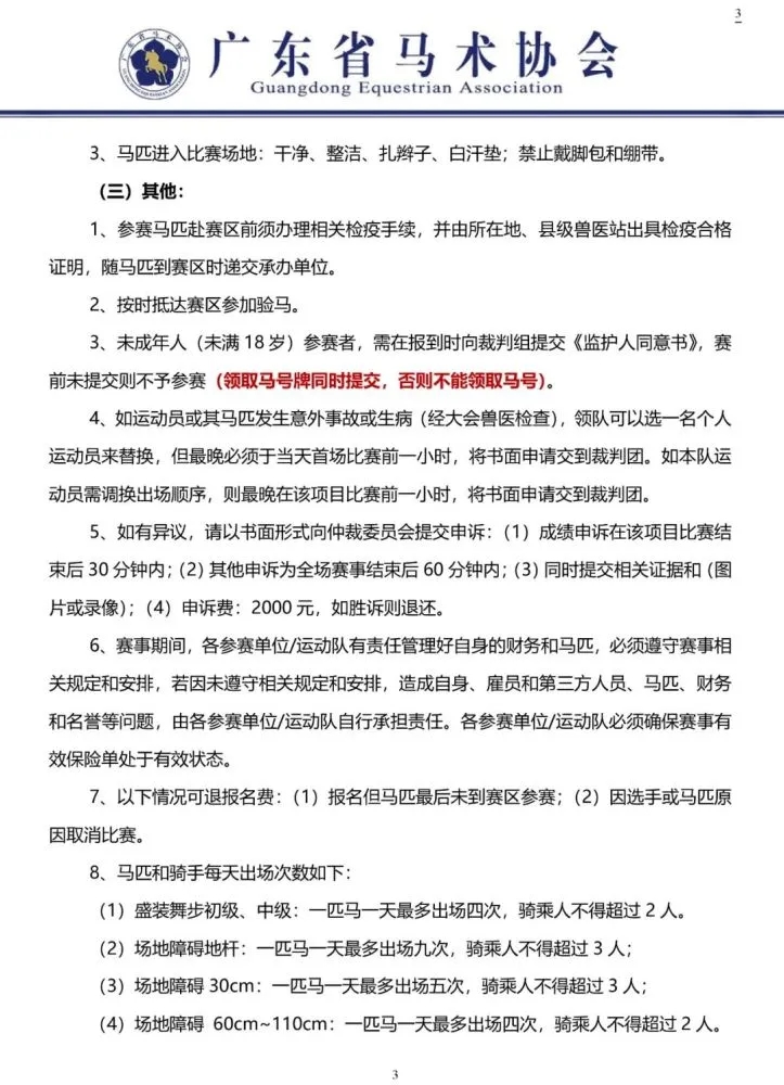
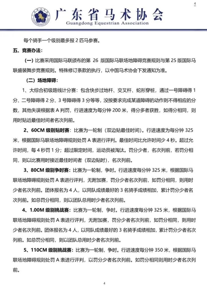
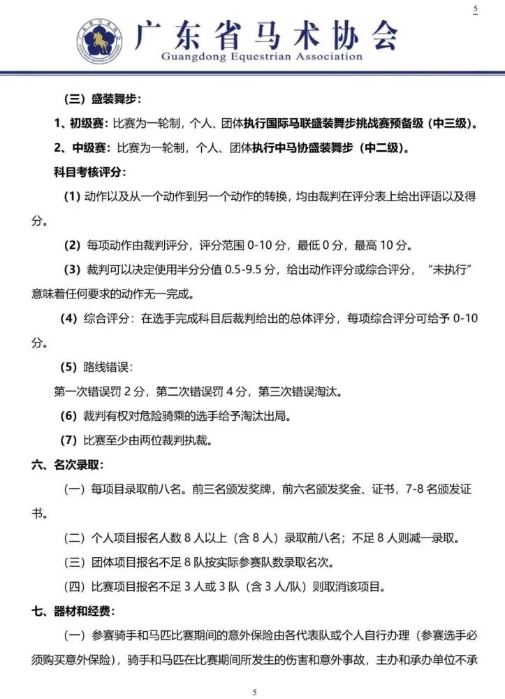
一、竞赛规程
竞赛规程是由竞赛组委会或筹备组,根据竞赛计划而制定的具体实施某一项(届)赛会的政策与规定。具体来说,就像是策划书。
包括:竞赛的名称、目的、任务、时间、地点、举办单位或承办单位、竞赛的项目、组别、参加方法、竞赛办法、竞赛规则、录取名次与奖励、报名和报到、食宿安排、消防与安全知识及逃生路线示意图、裁判员与仲裁委员会、注意事项或未尽事宜以及本规程解释权的归属单位等。
二、报名须知
时间节点、运动员资格、项目限制人数等
三、竞赛须知
四、体育道德风尚奖评比办法
五、组织机构
六、组委会成员
七、裁判员名单
八、参赛队统计表
九、竞赛日程
十、竞赛分组
十一、参赛运动员列表






