由于体育赛事具有一定的集众性与竞技性的特点,因此风险性比较突出。我们将风险概念引入体育领域,通过对体育賽事风险及风险管理的定义、分类与原则等基本理论进行归纳,总结概括适合体育赛事风险的识别与评估方式,以及如何对赛事风险进行处理和对突发状况进行应对,以助于降低赛事风险,确保赛事顺利成功举办。
体育赛事风险管理概述
随着我国体育事业的不断发展,国务院发布《关于加快发展体育产业促进体育消费的若干意见》(国发〔2014〕46号),明确指出丰富业余体育赛事,在各地区和机关团体、企事业单位、学校等单位广泛举办各类体育比赛,引导支持体育的社会组织举办的商业型体育赛事活动,加上经济 的快速增长和人们健康意识的提高,各种商业型体育赛事的日益普及和国际体育赛事的不断发展,已经成为人们生活的日常,并且呈现上升的势头。但各种体育赛事由于它的不确定性及广泛的风险性,这些风险将不利于体育赛事的成功举办。特别是在当前中国的体育事业正朝着全民参与、商业化、市场化方向发展,体育赛事风险事件发生的概率增大,因此,体育赛事的风险管理尤为重要。
离我们最近的能够影响体育赛事的风险事件就应该是现在的新冠疫情了,我想同学们都有这样的感受。全世界的体育赛事都收到了疫情波及。
马术比赛也收到了严重的影响,上海马术冠军赛已经延期
那么,我们如何理解体育赛事风险呢?我们来一起学习一下
体育赛事风险
什么是风险?
首先,我们需要知道什么是风险,大家来看微课的讲解:
我们一般认为:
风险一般是指客观存在的,在特定的客观情况下,在特定的期间内,某一事件发生的不确定性及其后果的综合。
风险的特定含义是指某一事件导致的最终损失的不确定性与后果。
风险的大小是指某种损失的预期结果与实际结果之间的差异程度。
什么又是体育赛事风险?
有资料这样写道:

我们一般认为:体育赛事的风险是指体育赛事在筹备和举办过程中,赛事主办方面临的不确定性。这种不确定性是客观存在的,不已人的意志为转移。例如:天气变化、地震、火灾、意外损毁等自然灾害及大规模流行性传染病,或者运动员、裁判员比赛迟到,安保问题,球迷骚乱等人为因素的出现会使得赛事主办方在筹备和举办比赛及赛后退场过程中面临许多不确定因素,基友可能会给赛事举办方带来损失。
体育赛事的风险,具有什么样的特点呢?
1.不可控性
通常,体育赛事从申办重大体育赛事到举办比赛结朿后的一系列工作,整个过程存在着不确定性是客观事物固有的。人们可以在一定的时间和空间内发生这样的风险条件的范围内改变,减少风险的频率和幅度,但不能完全消除这种危险。
2.多诱因性
许多因素影响了比赛的成功运作,如工作人员,观众,运动员,各国官员和其他活动参与的主要因素、外部因素、政治、经济、文化、环境等,及活动场地及设施、设备等物质因素都可能诱发风险。
3.偶然性
体育赛事的风险具有不确定性的特点。就某一具体的体育赛事风险而言,其发生是偶然的、潜在的。所以,人们不容易注意到它们的存在,只有具备风险发生的条件才会发生相应的风险事故和造成巨大的损失。这是体育赛事风险偶然性的典型特征。
4.可变性
体育赛事的风险具有可变性,在一定条件下,体育赛事的风险是可以转化的,即通过有效的风险识别、风险评估和风险转移是可以防范和规避的。
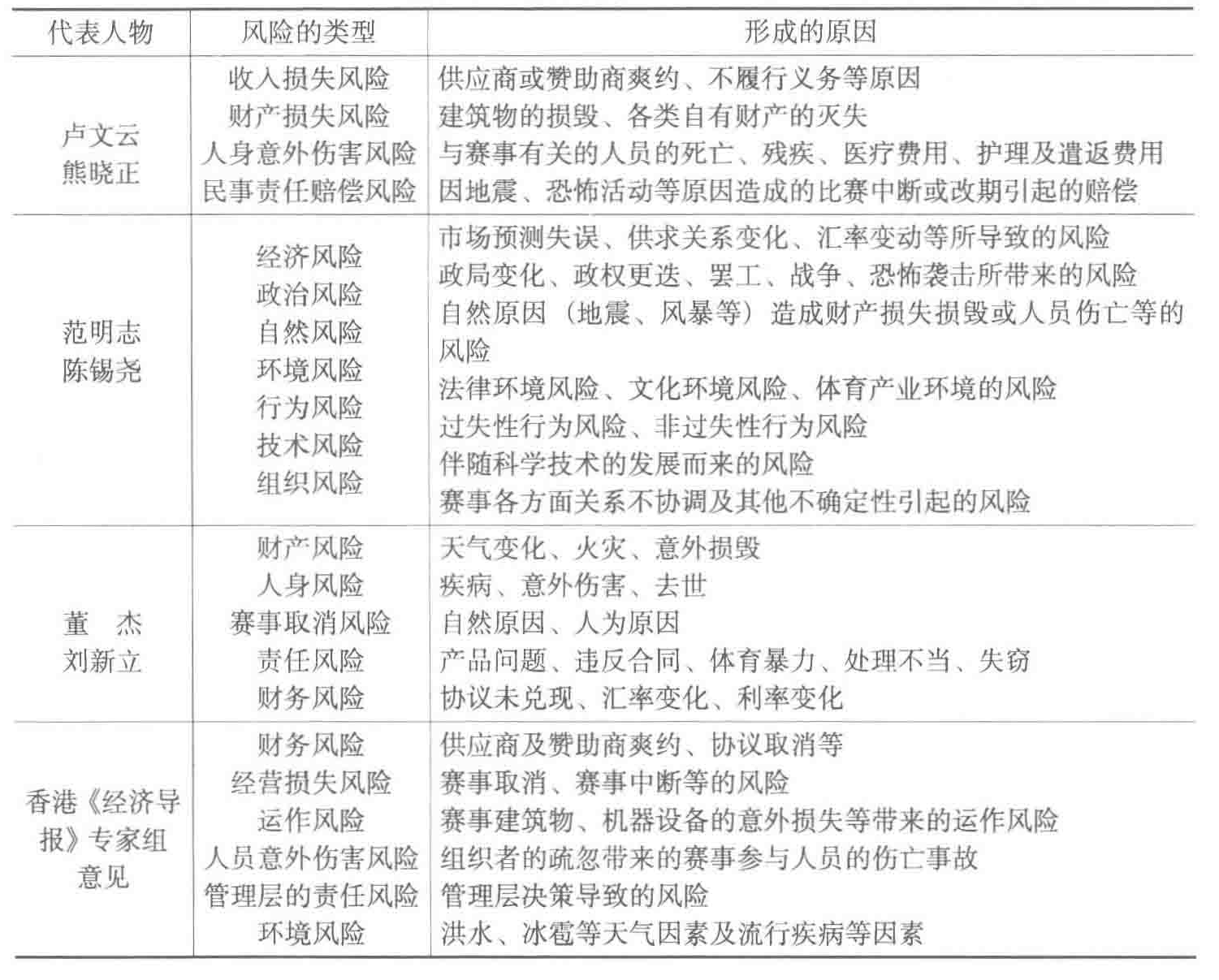
体育赛事风险的分类
我们的课上,把体育赛事的风险分为八类:
1.自然风险
2.人员风险
3.时间风险
4.设备风险
5.信息风险
6.组织风险
7.财务风险
8.市场风险

体育赛事风险管理
体育赛事风险管理是指策划、管理和控制一个体育组织或者机构的资源,可以使由于该组织或机构举行体育赛事活动造成的对他人、社会及它本身造成的人身伤害和财产损失降到最低限度的过程。
国外研究者对有关“体育赛事风险管理”概念的理解持不同观点,整合各种观点可以得出 “体育赛事风险管理”的主旨有两点:一是准确预测体育赛事中可能存在的各类风险,二是最大限度地控制体育赛事中风险的发生或使风险的不利影响降到最低。
体育赛事风险管理过程
体育赛事风险管理过程一般包括风险识别、风险评估、风险处理这三个主要环节。风险管理过程中,风险识别和风险评估是基础,选择合理的风险处理手段是关键。风险监控有利于组织做出适时的监控和调整。
风险识别就是将风险因子要素进行归类并査找出来,从而确定风险的来源、产生的条件,并描述风险特征和确定哪些风险事件有可能影响比赛。
这里,老师放一个微课,介绍一种常用的风险识别方法:德尔非法。
风险评估是通过对所有不确定性和风险要索的分析,评估和预测风险发生的概率和损失的幅度,从而找出关键风险,并确定整体风险水平,风险评估包括风险可能性评估、风险等级确定和建立科学评估指标体系。
风险处理就是对赛事风险提出处置意见和办法。风险监控是指获取反馈信息,以便将来的决策更符合实际。
在风险监控过程中,应及时发现那些新出现的以及随着时间推延而发生变化的风险,然后及时 反馈,并根据对项目的影响程度,重新进行风险规划、识别、估计、评价和应对。风险管控的过程,大家可以参考一下图示:

体育赛事风险管理原则
1.强调事前管理
在实际活动前便订定绩效标准及偏差预警系统,在问题发生前即进行 控制程序以防范未来可能发生的困难。赛事管理人员都要强化风险意识, 要充分对风险进行分析,明确风险的危害,加强风险识别能力培养。
2.数量化佐证以衡量风险程度
为防范风险的发生并降低危害程度,减少决策失误的可能性,必须提高决策化水平,在决策过程中,应充分考虑影响决策的种种因素,尽量采用定量计算及分析的方法并运用科学的决策模型进行分析评价,制定风险预案,针对制定的风险预案进行评估,并从中选择最优方案,切忌主观臆断,使风险的预计、防范、控制和处理趋于合理和有效。
3.建立健全风险管理监督机制
健全的风险管理沟通渠道应该是双向的信息传输渠道。一方面,危机出现的苗头要能够很快传递到管理机构内部,并能够被管理机构内部所察觉。管理机构越早意识到风险,就越能保证处理危机时间上的充裕性。另一方面,管理机构要把处理信息迅速传递到外部,及时化解风险带来的不 良影响;建立完善的预警机制,由主管领导人担任总指挥,对突发事件统一领导、统一指挥,以提高效率。
4.加强人员管理与效能监督
要加强对项目运作管理机构的管理者、组织者、工作人员的管理,防止工作人员由于工作上的失误和偏差给项目带来损害,增加相关人员风险管理的专业化学习,制定周密完备的风险管控计划与方案,尽力把风险危害降到最低。
以上内容就是今天的学习内容,下面,同学们一起做一个随堂测验:
最后,是眼保健操

