目录

  • 1 第1章     STM32微控制器
    • 1.1 嵌入式系统概述
    • 1.2 ARM处理器概述
    • 1.3 STM32微控制器概述
    • 1.4 STM32F103的内部结构
    • 1.5 STM32F103的时钟
    • 1.6 STM32F103的外部引脚
    • 1.7 STM32F103的存储器映像
    • 1.8 STM32F103的I/O端口特性
    • 1.9 STM32系列产品命名规则
    • 1.10 思考与练习
  • 2 第2章     STM32开发环境
    • 2.1 STM32开发工具软件
      • 2.1.1 MDK安装
      • 2.1.2 STM32CubeMX的安装
      • 2.1.3 Proteus软件的安装
      • 2.1.4 STM32硬件仿真器驱动程序的安装
      • 2.1.5 USB转串口驱动的安装
    • 2.2 STM32实验板
      • 2.2.1 STM32最小系统板
    • 2.3 ST的库函数
    • 2.4 思考与练习
    • 2.5 课外阅读
  • 3 第3章  STM32基础入门
    • 3.1 STM32的GPIO
    • 3.2 STM32的实验过程与现象
      • 3.2.1 ST标准库V3.5.0的工程模板
      • 3.2.2 使用ST标准库V3.5.0的工程模板
      • 3.2.3 MDK仿真调试程序
      • 3.2.4 使用串口ISP和IAP下载程序
      • 3.2.5 Proteus仿真STM32
      • 3.2.6 使用STM32CubeMX
      • 3.2.7 固件库工程模板和范例实验
    • 3.3 STM32的复位与时钟
    • 3.4 STM32的中断和事件
    • 3.5 STM32的串口通信
    • 3.6 思考与练习
  • 4 第4章  STM32进阶
    • 4.1 STM32的FSMC
    • 4.2 TFT LCD/OLED显示应用
    • 4.3 STM32的备份寄存器
    • 4.4 STM32的实时时钟
    • 4.5 STM32的DMA控制器
    • 4.6 STM32的定时器
    • 4.7 STM32的系统定时器
    • 4.8 STM32的I2C总线
    • 4.9 STM32的串行外设接口
    • 4.10 STM32的通用串行总线
    • 4.11 STM32的模拟/数字转换器
    • 4.12 STM32的数字/模拟转换器
    • 4.13 思考与练习
  • 5 第5章  STM32高级应用
    • 5.1 嵌入式实时操作系统μC/OS-II
    • 5.2 嵌入式实时操作系统FreeRTOS
    • 5.3 嵌入式实时操作系统RT-Thread
    • 5.4 嵌入式图形界面µC/GUI
    • 5.5 嵌入式图形界面LVGL
    • 5.6 SD卡与嵌入式文件系统FatFs
    • 5.7 思考与练习
    • 5.8 课外阅读
  • 6 第6章 STM32巡线小车设计
    • 6.1 STM32巡线小车的硬件设计
    • 6.2 STM32巡线小车软件设计
    • 6.3 思考与练习
    • 6.4 课外阅读
  • 7 复习
    • 7.1 第一课时
    • 7.2 第二课时
第一课时

嵌入式系统应用开发 复习要点

STM32F103xx的总线

NVIC优先级

STM32F103C8的主要特性参数

GPIO概述、初始化(标准库和HAL库)

TIM概述、初始化(标准库和HAL库)

STM32F103xx的RCC

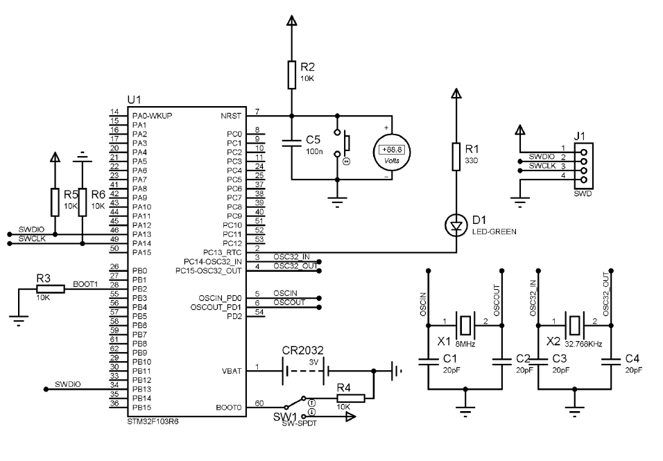
STM32F103R6T6的最小系统(包括硬件设计和验证运行)

STM32F103C8T6的最小系统(包括硬件设计和验证运行)






整个最小系统我就考了44分。这是我讲这个stm 32,13年来最简单的一套考卷,最小系统大概讲了至少六节课,我就考了44分。并且一再的说了要考,所以考卷考不到40分的,不知道怎么回事?