任务导入:
作为一家新开餐厅,前期筹备工作千头万绪,涉及面广,内容多,稍有不周,将对开业后的管理产生很大的影响甚至重接影响餐厅的运营。因此,做好餐厅开业前的准备工作,对餐厅开业及开业后的工作具有非常重要的意义。
任务目的:通过本任务使学生能了解餐厅规模、费用、特色定位,掌握为餐厅准确定位的方法;了解餐厅选址的要求,掌握餐厅名称和招牌的设计方法;了解餐厅装修设计的要求,掌握营造良好气氛,提升魅力的方法。
任务内容:餐厅定位、餐厅选址、餐厅名称和招牌的设计、餐厅装修设计
任务准备:
(知识准备)
一、餐厅规模、费用、特色定位
(一)餐厅规模
1.投资能力
确定餐厅的面积首先取决于投资能力。在你的投资预算中,有一大部分資金用于房租。即使你的餐厅有一个理想的面积标准,但是如果房租超过你的预算范国,你也只能放弃。如果房租预算能合乎你所投资范围之内的标准,那么餐庁的面积当然越大越好。
2.店面客容量
计算店面的客容量, 就是确定所选的店面可以安排多少座位和有效经营时间。因为店面内要有厨房等操作面积以及库房和卫生同等辅助面积、通道。除去这些面积后才是可以用于经营的餐厅面积。一般营业面积通常为总面积的50%—70%。每一个座位所占面积因餐台形式不同而不同。
(二)估算总销售额及毛利润
按照人均消费额来估算餐厅每天预期的总销售额和全年的毛利润(毛利润是指菜品价格扣除原、辅料等直接成本后利润所占比率)。人均消费额是指顾客每餐可能承受的消费金额,这是由顾客的收入水平决定的。人均消费额要通过市场调査来确定, 不同的地区、同一城市不同的区域、同一区域不同的消费群体,由于收入水平的差异其人均消费额都有所不同。
(三)投资费用预估
在确定餐厅的规模之后,接下来就得估算是否有开餐厅足够的费用或启动资金。目前,由于市场经济的不断变化,餐饮业的竞争越来越大,许多餐厅难以维持经营,有的只好廉价出让, 5万-10万元的餐厅亦不少见。另外,要是投资新开一家餐厅,投资费用较大, 具体费用还得根据地段、房租及装修的程度来定。
1、准备必需费用
通常,餐厅开-张所需的费用有转让费、房屋租金、装修費、材料设备费、人员工资、管理杂费、水电燃料费用、办理相关证件费用等。所以,要预测出餐厅开张所需資金是否能够满足营业开办和发展所用。
2、留足开支
投资者在预估费用时, 除了投資餐厅的必须資金外, 还应考應所剩下的资金是否能够维持自己的个人或家庭所需的生活费用 。
由于投资餐厅具有一定的风险, 因此
(1)如投资在10万元以下,可考虑取个人或家庭全部资金的1/3或50%。
(2)如投资开餐厅过10万元的,可考虑取全部资金的60%-70%。
(3)投資开餐厅过百万元的,可考虑取全部资金的80%-90%。
(4)投資开餐厅过千万元的,可考虑取全部資金的95%以上。
投资餐厅毕竞是利益与风险同在, 投资者在投资的同时就必须安排好自己及家庭的生活, 只有解除了后顾之忧, 创业才能有保证。
投资建议:投资在所熟悉的区域内,可考虑位于2小时的车程以内,因为这个地方通常自已比较熟悉及关注;
请有经验的餐饮咨询策划管理公司参与策划,从中获得一些优惠政策,加强投资信息的沟通与联络,利益共享;
做好后续投资打算,如果是合伙经营,白已是股东之一,且投资的餐厅打算日后开達锁店,则就应预留一些资金作为第二轮及第三轮投资;否则,自己的股权将在后续融资中被稀释。如首期每投资10万元,应当預留20万-30万元作为后续投资。
3、合理分配比例
一些餐厅在资金运用上的普通不足是固定資产和流动資产的比例失调, 如把太多的钱投入难以变現的资产上,比如,过多地采用购买的形式投资房产、设备。 实际上,对大多数新的餐厅来说, 租赁是一种更好的选择, 租赁可減少初期现金的支出。
二、餐厅选址
所谓商圈是指本餐厅对顾客的吸引力所能达到的范围, 即来店顾客所居住的地理范围。
(一)独立经营店
1.商圈调查因素
通常, 影响餐饮业商圈的半径距离的因素主要有当地人口密度、附近竞争餐厅、餐厅供应菜品的吸引力、顾客交通方式、餐厅声誉、地区经济发展水平、消费者饮食消费;习惯、消费娱乐的群聚效应、餐厅的地理位置、单店服务与产品的创新力度。一般而言, 成熟商图内的顾客应占到60%以上;次级商圏应占到20%以上;边缘商圏则较少。
2.商圈研究分析策略
(二)加盟连锁店
连锁店的商圏具有以下几个特征:
1.无同类餐饮形式存在
连锁餐厅单店进入的商圈尚无同类餐饮形式存在,分店的经营形式或产品组合具有唯一性。若连锁餐厅単店进入的商圈已存在类似餐饮形式的竞争对手,那就是商圈内竞争的问题。连锁餐厅比拼的基础来自于西点 。
(1)如何充分利用规模优势与总部的支撑优勢。
(2)如何做好分店的“属地化”工作。
2.不断出现竞争对手
连锁餐厅单店所在商圈不断出现新的竞争对手。先期进入的餐厅必然面临后来者的挑战,商圈竞争态势将可能在短期内发生剧烈变化,如果短期内商圈餐饮
消费规模得不到提升, 商图情况就会恶化。优势餐厅将通过不断创新,提高服务、管理、企划、营销等手段获取相对竞争优势,而这种优势的获得将是非常艰难的,事实上“蛋糕”被分食是不可避免的,连锁餐厅一般在理论上将单店的收回投資期定为12 -18个月,不会超过两年, 也是基于餐饮竞争实际的考虑。
3.各种因素处于剧烈变化之中
某些地区餐饮商圏因各种因素处于剧烈变化之中。通常将商圈分为成熟商圈与不成熟商圏, 对于不成熟的商圏又涉及以下两种较为普遍的状況 。
(1)中心城市的不断延伸及商业城的大量兴起, 使得一大批边缘地区的餐饮商圈迅速崛起而产生大量商机。
(2)中心城市的“空心化”现象,使本就成熟的餐饮商圈缺乏上升动力甚至是处于不断萎缩之中。这西种情况在同一城市有可能同时发生。
三、不同类型餐厅的选址要求
餐厅有不同类型, 因此其选址要求是有一定差异的。一定要根据自己所开餐厅的类型, 来选择适合的店址。
(一)连锁快餐店
连锁快餐设有中央厨房, 管理经营难度高于传统餐饮业。连锁快餐店的销售过程是:原料→加工→配送→成品→销售,然而传统餐饮业则是:原料→加工→成品→销售。
(二)普通餐厅
(三)粉、面馆
(四)火锅店
(五)茶坊、酒吧、咖啡厅等
(六)店址选择应注意的细节
1、街道类型
街道是主干道还是分支道,人行道与街道是否有区分,道路宽窄,过往车辆的类型以及停车设施等 。
2、地价因素
虽然一个店址可能拥有很多满意的特征,但是该区域的地价也是一个不可忽视的重要因素。
3、选择人口增加较快的地方
企业、居民区和市政的发展,会给店铺帯来更多的顾客,并使其在经营上更具发展潛力 。
4、选择较少横街或障碍物的一边
许多时候, 行人为了要过马路, 因而集中精力去躲避车辆或其他来往行人, 而忽略了一旁的店铺。
5、选取自发形成某类市场地段
在长期的经营中, 某街某市场会白发形成销售某类商品的“集中市场”。
6、以经营内容为根据
餐厅所经营的产品不一一样, 其对店址的要求也不同。有的店铺要求开在人流量大的地方,比如快餐店。但并不是所有的餐厅都适合开在人山人海的地方,比如主题餐厅,就适宣开在安静一些的地方。
7、“傍大款”意识
把餐厅开在著名连锁店或品牌店附近, 甚至可以开在它的旁边。与超市、 商厦、饭店、24小时药店、茶艺馆、酒吧、学校、银行、邮局、洗衣店、冲印店、社区服务中心、社区文化体育活动中心等集客力较强的品牌门店和公共场所相邻。
8、位于商业中心街道
东西走向街道最好坐北期南;南北走向街道最好坐西朝东,尽可能位于十字路口的西北拐角。另外,三盆路口是好地方;在坡路上开店不可取;路面与店铺地面高低不能太悬殊。
9、租金及交易成本
餐厅的租金及交易成本是不可忽视的细节, 如果租金太高,利润无法支付租金,那还不如选择放弃更好。
10、停车条件
如今,由于私家车的普及化,越来越多的人会选择自驾车前来用餐。因此一定要注意留有足够的车位, 这样才可以吸引更多的顾客。
11、可见度
可见度是指餐厅位置的明显程度。要考虑顾客是否从任何角度看,都能获得对餐厅的感知。餐厅可见度是由从各地驾车或従步行走来进行评估的。
12、规模及外观
餐厅位置的地面形状以长方形及方形为好, 土地利用率更高。在对地点的规模及外观进行评估时也要考虑到未来消费的可能。
四、餐厅名称和招牌设计
店名是区别众多餐厅的核心,代表着一个餐厅的形象。餐厅走向餐饮市场, 其所传送的第一条信息,就是自己的店名。
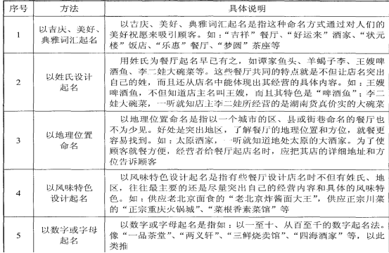
(一)餐厅起名的方法

(二)餐厅起名标准
1.简洁
餐厅名称越简洁、明快,就越容易与消费者进行信息沟通,容易使顾客记住。并且餐厅名称越短,就越有可能引起顾客的遇想, 含义更加丰富。所以店名字数以五个字为限。
2.寓意
取名字也就是为了满足人们某种心理上的美好愿望。通常那些吉利、有好征兆并能带来好财运的名字会成为人们的首选目标。
3.特色
(1)注意餐厅的层次。明确开餐厅的规划、目标客源的层次之后,再确定自己餐厅的名字。 如果名字与规模不相符,不但高消费顾客会不屑一顾, 也会让普通顾客“望名却步”,使人无法信赖。比如, 一般的餐厅起名为么么大酒楼、么么大厦。还有些餐厅在起名时费尽了心思,总想与名牌餐厅混淆,采用移花接木以及音同字不同的手法起店名, 如“谭佳菜”与谭家菜,很容易惹上侵权嫌疑官司的。
(2)店名与风味相结合。 餐厅的名字不仅能暗示自己的经营特色和项目, 还能使顾客很容易地发现餐厅的与众不同, 从而吸引更多消费者。
(3) 风格独特却不怪异。 有趣但不过分怪异的名字有时能引起人们的好奇, 但通常来说, 这类风格怪异的名字只被少数人接受, 往往简易平实的店名比怪异另类的店名更容易让顾客记住。
(三)餐厅起名原则
1.易读、易记
无论餐厅用什么店名应符合《企业名称登记管理规定》,都应以汉字表示。应以易读、易记、郎朗上口为宣,使顾客一听到店名便能听得清楚明白不发生歧义。
2.用字笔画不宜过多, 或读音生僻
3.切忌太俗气
4.注意有关法律禁忌的规定
(四)招牌的形式
1.招牌的制作方式

2.招牌内容设计
招牌在日间和夜问效果的设计上, 有日间和夜间效果基本相同的, 也有效果完全不同的。
(1)文字
招牌的传统模式都是以汉字为主, 还可以根据需要适当增加民族文字、 汉语拼音、外文。文字内容除名号外,可适当増加宣传餐厅风味、特点的内容,但要言简意赅。招牌内容表现常用的字体尽量简沽、大气、艺术、形象。文字要尽量使用规范的简化汉字,在大城市尤为重要,已被列入市容监察管理的范围。若是名人用繁体字书法题写的字号,可将其作为餐饮店的标志使用,而招牌仍要用规范简化字作为正式文字。
(2)图案
抽象的图形和写真图案统称为图案。抽象的图形可以是店标, 也可以是和餐饮有关的图案;照片等写真图案经过计算机处理后, 做成精美的招牌,成为独具时代魅力的“招牌''。
(3)颜色
招牌一般都采用多种颜色的组合,因此要注意颜色配合的效果,基本色调要与餐厅门面的色调协调一致。以表现主题为目的选择色调或与餐厅的主色调保持一致都是选择颜色的理想方法。
(4)结构设计
结构设计主要考虑尺寸、外形、材料以及安装位置和可靠性等,同时足够的抗风能力也是设计中尤为重要的指数。
(5)内容设计
餐厅招牌的内容在设计时, 一定要注意以下几个事项:招牌的字形、大小、凹凸、色彩应统一协调,美观大方。悬挂的位置要适当,可视性强;文字内容必须与本餐厅经营的产品相符;文字要精简, 内容立意要深, 并且还需易于辨认和记忆;美术字和书写字要注意大众化, 中文及外文美术字的变形不宣太过花哨 。
五、餐厅装修设计
(一)店门
1、设计形式
一般情况下要根据具体人流制订餐厅大门井确定其安放点。考虑门前路面是否平坦、有无隔消、有无影响餐厅形象的物体或建筑物。例如,要注意垃圾筒设置的位置,垃圾筒要放在拐角处,既不影响餐厅的卫生,又使于清理垃圾,最好顾客不易看到 。 另外还要注意采光条件、 噪音及太阳光照射方位等因素的影响。
2、质地选材
硬质木材, 或在木质外包上铁皮或销皮是小型餐饮店门所使用的材料, 因为它制作较简使。铝合金材料制作的店门,富有现代感,耐用、美观、安全。无边框的整体玻璃门透光好, 造型华丽, 适合大型豪华餐厅使用。
3、其他因素
餐厅的店门应当具有开放性, 设计应力求造成明快、 通畅的效果, 方便顾客进出。
4、店门入口
餐厅入口空间是顾客的视觉重点, 设计独到、装饰性强的入口对顾客具有强烈的吸引力。
(二)橱窗
一个风格独特、构思新颖、装饰美观、色调和谐的餐厅橱窗,不仅与整个餐厅建筑结构和内外环境构成了立体画面, 还能起到美化餐厅和市容的作用 。
1、橱窗横度中心线最好能与顾客的视平线相等, 整个価窗陈列的食品、 菜肴都在顾客的视野中 。
2、在橱窗设计中,必须考虑防尘、防热、防雨、防晒、防风等,要采取相关的措施。
3、橱窗建筑设计规模应与餐厅整体规模相适应。
(三)大堂
1、空间分隔
2、设计风格
对大堂的设计风格, 不同的主题有不同的风格, 可以从地方风情特色入手, 从情感入手, 采用温柔的色调体现浪漫情调等, 从顾客的生活特征入手, 如以鲜明、 对比强烈的色调体现快速的生活节奏, 以优雅的环境体现休闲等。
(四)厨房
厨房的面积并无一定的法规及公式可遵循, 理想的厨房面积与大堂的比例为1 : 3左右。可根据餐厅自身规模进行确定,需因不同的建筑格局、菜単及供餐情況等逐一修正。
(五)洗手间
洗手间是判断餐厅对卫生是否重视的标准。因此在设计时应遵循以下要求 。
(1)洗手间位置应与餐厅设在同一层楼, 避免顾客上下楼不便。
(2)洗手问的标记要清晰、醒日。
(3)洗手间的空间要能容纳两人以上。
(4)绝不能与厨房连在一起,也不宣设在餐厅中间或正对大门的地方,以免使人产生不良的联想, 影响食欲。
(5)洗手间的地面要干爽, 冲厕设备要经常检査, 以防出现问题。
(6)洗手间的洗手池最好带台面,便于顾客使用,水龙头要美观、节水、简便易用。
(7)洗手间应准备必要纸巾、洗手液等卫生用品, 明亮的镜子必不可少。
(8)最好安装排气扇,以保证卫生问的通风,排除异味。
(六)休息区
一般餐厅都会在入口处设有休息区, 主要设施是沙发及茶几为顾客等候朋友或在客满时等待小憩之用, 配以茶水服务。体息区的装饰风格应色调偏冷, 给人人宁静安逸的感觉。
(七)停车场
停车场是吸引有车族进店消費的首要条件。在引导路线上做好铺地、録化、照明、背景等方面的处理, 使进入路线明晰而充満趣味, 使整体环境幽雅宜人。
任务实施:
一、为餐厅准确定位
开店賺钱的途径就是要满足顾客的需求,使顾客购买自己的商品或服务。投资餐厅也是一样,要想成功,就必须准确定位,有白己的经营特色,才能投資有道。
(一)要有自己的特色
餐厅要想盈利就要有自己的招牌菜,也就是自己的拳头产品,以创造顾客来店的理由。
(二)锁定消费群体
在学生区和购物广场、火车站等繁华路段开设餐厅,菜品的特色和口味尤为重要。此外,经营者还应在服务、环境等方面多下工夫,想办法把相对流动的顾客变成固定消费者。
二、对备选店地址进行大“考察”
(一)分析城市规划
在对餐厅的开设地点进行选择时,分析城市建设的规划是必要的。一个城市规划是对整个宏观大环境的分析,既包括短期规划,又包括长期规划 。
有的地点从当前分析是最佳位置,但随着城市的改造和发展将会出现新的变化而不适合设店;相反,有些地点从当前来看不是理想的开设地点,但从规划前景看会成为有发展前途的新的商业中心区。因此,餐厅投资者必须从长考虑,在了解地区内的交通、街道、市政、绿化公共设施、住宅及其他建设或改造项目的规划的前提下,作出最佳地点的选择。最后餐厅投資者还要对店铺未来的效益进行评估, 主要包括平均每天经过的人数、 来店光顾的人数比例、 每人消费的平均数量等。
(二)市场调查
作为餐厅经营者,在选址前应做好市场调査, 并以调査报告的形式记录下来以随时了解市场行情选择一处好的地段经营。
(三)顾客调查
(四)竞争对手店调查
任务考核:
一、店面客容量计算
假定餐厅不设包间,餐厅营业面积占整个餐厅面积的60%,每一个座位平均占位0.6平方米,餐厅的总面积为120平方米。根据4人长方形餐桌每一个座位约占0.5平方米;8人和10人圆餐桌每一个座位约占 0.7平方米;12人圆餐桌的每一个座位约占 0.8平方米;包间每一个座位约占1-2平万米。计算可以安排的座位数。
座位数总面积x营业面积所占的比例÷每一个座位平均所占的面积数=120x60%÷0.6=120(个)
如果在这个餐厅里面增加两个外包间,每一个包间的面积为10平方米,各设10个座位, 那么可以安排的座位数额为:座位数=10 x2+(120 x60%-10x2 )÷0.6=107 (个)设置包间虽然减少了座位总数, 但是包间的人均消费要高于大堂, 所以总的收入应该上升而不是下降。
二、餐厅市场调查
三、餐饮店自身条件评估表


